查看: 1606|回复: 0

[复制链接]

主题

帖子

0

积分

管理员

Rank: 12Rank: 12Rank: 12

积分
0
发表于 2023-7-27 22:39:54 | 显示全部楼层 |阅读模式
FzqDv4muRR4qfZuo.jpg

研究生扩招的大情况下,宿舍是越来越不敷住啦。
一样平常来说,院校不给非全的同砚提供宿舍是很常见的,但如今许多院校也开始差别水平的不再为整日制同砚提供留宿了,对于经济条件有限的小同伴来说简直是 " 落井下石 "。
小募查询各大高校 2024 届招生简章发现,新的一年里,又有多所高校参加到了不为全部研究生安排宿舍的雄师里。
这大概意味着,不少学子的读研费用要跟着上涨。
高校下发规定明白不为全部研究生安排宿舍
南开大学
南开大学不为整日制和非整日制的专业学位硕士研究生提供宿舍。

pvSGKzFjgv5gCRRk.jpg

北京大学
北大不为专业学位研究生、非整日制研究生、人事档案不转入北大的研究生、已明白由院系安排或帮忙安排留宿的研究生提供宿舍。

ROPXZxvxopxpvXVo.jpg

北京师范大学
北师大不为造就所在在北京的专业学位硕士研究生、定向就业的北京地域硕士研究生提供宿舍。

Ps7ii83L1IiRuI8x.jpg

北京理工大学
北京理工大学不为整日制 125100 工商管理硕士专业以及登科种别为定向就业(除少数民族骨干、强军筹划)的考生提供宿舍。

Ja3XDsMTXM1AwxTP.jpg

北京航空航天大学
北航不为非整日制和定向就业的门生提供留宿。

n77t4O7LLonL71zV.jpg

中国传媒大学
中国传媒大学不办理非整日制研究生,整日制 MBA、MPA 研究生的留宿题目;对于除 MBA、MPA 之外的其他种别整日制专业学位研究生(专项筹划除外),该校只办理第一年留宿。

ru95CqcUbfaf9tqa.jpg

南京大学
南京大学原则上不为专业学位硕士研究生提供校内留宿,门生需自行办理留宿题目,学校给予得当的交通补贴。

iffrgRGQruXrWQo0.jpg

复旦大学
复旦大学从 2019 级开始,除 " 少数民族高条理骨干人才造就筹划 "、" 对口增援西部地域高校筹划 " 等种别外,不安排专业学位硕士生在校内留宿,门生原则上需自行安排留宿。学校会帮忙整日制门生以社会化方式办理留宿需求。

rp1Y07Cdn0H0dHPN.jpg

学校也提到会帮忙整日制专硕以社会化的方式办理留宿需求,对此学校和谐了社会资源,提供爱久公寓供门生选择。下表是 2019 级硕士研究生提供的留宿收费环境,水电费等其他费用别的结算。学校会给专硕每月 800 元补贴,一共 10 个月。

pBk14T2uflF7cc2f.jpg

厦门大学
厦门大学不为非整日制和整日订定向就业的硕士研究生(对口增援西部地域高校筹划、少数民族高条理骨干人才筹划的硕士研究生除外)提供宿舍。

Od5rK1IpH3ydKVkO.jpg

华中科技大学
学校只为整日制非定向专业学位硕士研究生提供第一年校内留宿;不为除专项筹划外的整日订定向研究生、非整日制研究生提供校内留宿。

n5520z4Y7cxazcXe.jpg

安徽大学
非整日制研究生入学后,不享受国家助学金、学业奖学金、国家奖学金和学校助研补助,学校不安排留宿。

ya43RxSrBdBmx76M.jpg

深圳大学
非整日制研究生学校不安排留宿。

G1TfwgBQ54T1i3s0.jpg

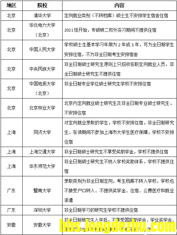
除此之外,另有许多的学校对部门研究生不安排留宿。

yv1N141v5keION1E.jpg

dQuAQga4GtyadBZg.jpg

图源:都学考研
这些院校必要 " 抢 " 宿舍
除此之外,从各个院校的招生简章可以看出,不提供宿舍的环境重要影响的黑白全和专硕。
但不是属于这两类考生的小同伴也别高兴得太早,由于有些学校的宿舍是要拼!手!速!抢!的!
西南交通大学
客岁,西南交通大学要求符合条件的新生在规定时间内填写是否必要校内留宿,学校会根据留宿需求提交时间的先后次序依次安排门生留宿。换言之,就是先到先得,宿舍要靠抢!
此事还一度登上过微博热搜,缘故原由是学校在招生简章中表现留宿会同一安排,而在邻近开学时才告知门生宿舍资源告急的题目,也就是说新生在开学前才知道宿舍要靠抢。

mW9UqhDNX267qz9d.jpg

中南大学
符合条件的同砚必要通过中南大学的 " 新生自助服务 " 网站选择宿舍尺度。抢不到就得本身办理留宿题目了。

FEEVT84BtbQQeSZS.jpg

j3TxJnv9l3VOxs9J.jpg

中南大学留宿区重要是南校区,北校区,湘雅校区和铁道校区。研究生大概被分配到任何一个校区。中南大学接纳网上抢宿舍体系,分别是 600-1200 元各个价位的宿舍。

mQKhn8ZiNinQFHbC.jpg

图源:知乎用户
有关抢宿舍的履历,中南大学的门生们反映环境及感悟如下:
①研一的表现 9:30 开蹲,10 点进入抢宿舍页面乱码被踢出了体系,再登岸就只有 600 的可选了。
②我已经在表面租房住了两年了。本年房租涨的受不了了,跑去申请宿舍,物管告诉我:要优先安排给新生,欠好意思,请明白。
③由于研究生扩招严峻,险些每一个大学都碰到同样的题目,研究生留宿告急,绝对没有抹黑本身学校的意思,要充实明白并给予校方充足的时间完成宿舍翻新及扩建,改善门生们的留宿情况。事变处置惩罚好之前只能依附本身摸爬滚打,少受委曲。
重庆大学
A、B、C 校区研究生新生宿舍床位通过 " 重庆大学沙坪坝校区门生宿舍网上选房体系 " 由门生本人提出申请。

FDNRd1zRNQvMDVmD.jpg

湖南大学
湖南大学的研究生留宿实验志愿申请制。如未选到宿舍则临时无法安排宿舍," 落第 " 门生可先跟辅导员举行反馈,再由学院老师去接洽研工部。

iN82Z3Tu4q626n3s.jpg

学校要求新生提前预备好登科编码、登录体系、激活账号,为网上选宿舍做好预备。

lDcERgai2JriRR23.jpg

高校难提供宿舍
大概的缘故原由有如下这些
1、政策上的改变
①随着国家政策的接连出台,专硕越来越受到考生和社会的承认,因此报考专业硕士的考生也逐年增长。
②扩招已经是大趋势,往年通常控制在 5% 左右。从 20 年开始扩招比例高达 20% 多。导致研究生人数势必井喷增长。
2、一线都会报考人数多


出现宿舍不敷的环境多数是一线大都会,那边寸土寸金,盖宿舍楼的本钱很大。在短时间无法接纳相应步伐的环境下,僧多粥少的环境会越来越显着。
因此,报考人数多,扩招多,房价贵,这些因素都导致了宿舍急需不敷。
研究生留宿有多难?

近几年,有关研究生宿舍抵牾的题目频发。
有的学校固然没有明文规定不提供宿舍,但抢不到宿舍就没地住的实际却摆在面前。
除此之外,也有不少学子对宿舍紧缺的近况都表现认同和担心。不少高校都在不绝的改造宿舍楼大概给现有宿舍内里加人来缓解没地住的尴尬。

NXi1S678g9sms116.jpg

由此我们是否可以预见:假如高校办理不了无地建宿舍的尴尬局面,那么未来不为全部研究生提供宿舍恐成常态。
不提供宿舍的话
学校应该怎么做?
研究生留宿题目的根源照旧在于扩招和没地盖宿舍楼的抵牾越来越大。
实在国家对于研究生宿舍的人数安排也是有过规定的。

b3s8DgmokdfLLl8S.jpg

《关于大门生公寓建立尺度题目的多少意见》的关照
图片泉源:教诲部
但是,能完全满意规定的高校照旧比力少的。
以是学校一样平常会选择在宿舍里加塞床位,大概是创建新校区投入利用,来办理留宿题目。
照现在的大情况看,这种方式将会是将来高校对于研究生宿舍分配的主流方式。
我们也可以看到,有不少不能住学校宿舍的同砚都提到,假如在表面租房,将会大大进步读研费用,乃至于对于部门家景不是很好的学子来说,大概将无力支持本身读研。
对于此,学校应该积极的帮忙研究生以社会化的方式办理留宿需求,好比提供校外公寓留宿,大概是给予肯定的留宿补贴。
固然留宿题目如今在许多学校都是一个很锋利的题目,但衷心的盼望将来能越来越好。

T9IRvi7pAJrv7r2j.jpg
您需要登录后才可以回帖 登录 | 立即注册

本版积分规则

快速回复 返回顶部 返回列表